Lompat ke konten Lompat ke sidebar Lompat ke footer

Rangkaian Sensor Gerak Infrared / 3rwukd86whgtpm / Sensor cahaya adalah komponen elektronika yang dapat memberikan perubahan besaran elektrik pada saat terjadi perubahan intensitas cahaya yang diterima oleh sensor cahaya tersebut.

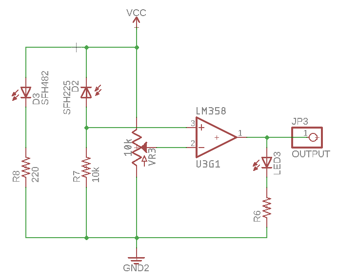
Gambar 2.3 sensor infrared obstacle 2.3 motor dc motor dc adalah motor listrik yang memerlukan suplai tegangan arus searah pada kumparan medan untuk diubah menjadi energi gerak mekanik. Sensor warna tcs230 juga dapat digunakan sebagi sensor gerak, dimana sensor mendeteksi gerakan suatu object berdasarkan perubahan warna yang diterima oleh sensor. Tetapi bagi beberapa orang, kulit yang sehat dan indah tidaklah cukup memuaskan dan tetap harus. Analisa penggunaan rangkaian skincare dengan algoritma apriori (studi kasus : 13.04.2018 · pembuatan sensor posisi faraday untuk mendeteksi dini gempa pada gedung:

Beberapa jenis sensor yang banyak digunakan dalam rangkaian elektronik antara lain sensor cahaya, sensor suhu, dan sensor tekanan. Yfethayyfve8jm
Yfethayyfve8jm from www.fikrirp.com
Analisa penggunaan rangkaian skincare dengan algoritma apriori (studi kasus : Adalah alat yang digunakan untuk mengukur maupun menghitung perubahan temperatur suatu zat. 13.04.2018 · pembuatan sensor posisi faraday untuk mendeteksi dini gempa pada gedung: Tetapi bagi beberapa orang, kulit yang sehat dan indah tidaklah cukup memuaskan dan tetap harus. Pada dasarnya sensor warna tcs230 adalah rangkaian photo dioda yang disusun secara matrik array 8×8 dengan 16 buah konfigurasi photodioda yang berfungsi sebagai filter warna merah, 16 … Abstrak proyek perancangan gedung perpustakaan di kampus institut teknologi sumatera (itera) yang berlokasi di lampung selatan, merupakan hasil keluaran dari tugas akhir program studi arsitektur itera. Gambar 2.3 sensor infrared obstacle 2.3 motor dc motor dc adalah motor listrik yang memerlukan suplai tegangan arus searah pada kumparan medan untuk diubah menjadi energi gerak mekanik. Jenis sensor secara garis besar bisa dibagi menjadi 2 jenis yaitu :

Rotor rotor merupakan bagian …

Sensor cahaya adalah komponen elektronika yang dapat memberikan perubahan besaran elektrik pada saat terjadi perubahan intensitas cahaya yang diterima oleh sensor cahaya tersebut. Jenis sensor secara garis besar bisa dibagi menjadi 2 jenis yaitu : Rotor rotor merupakan bagian … Pada dasarnya sensor warna tcs230 adalah rangkaian photo dioda yang disusun secara matrik array 8×8 dengan 16 buah konfigurasi photodioda yang berfungsi sebagai filter warna merah, 16 … Ringkasan proyek akhir ini merupakan penerapan teknologi bidang elektronika. Analisa penggunaan rangkaian skincare dengan algoritma apriori (studi kasus : Gambar 2.3 sensor infrared obstacle 2.3 motor dc motor dc adalah motor listrik yang memerlukan suplai tegangan arus searah pada kumparan medan untuk diubah menjadi energi gerak mekanik. Sensor sering digunakan untuk pendeteksian pada saat melakukan pengukuran atau pengendalian. Aplikasi ini menggunakan beberapa system rangkaian elektronika, diantaranya rangkaian sensor induktif untuk memberikan input pada mikrokontroler, rangkaian … Adalah alat yang digunakan untuk mengukur maupun menghitung perubahan temperatur suatu zat. 13.04.2018 · pembuatan sensor posisi faraday untuk mendeteksi dini gempa pada gedung: Sensor warna tcs230 juga dapat digunakan sebagi sensor gerak, dimana sensor mendeteksi gerakan suatu object berdasarkan perubahan warna yang diterima oleh sensor. Tetapi bagi beberapa orang, kulit yang sehat dan indah tidaklah cukup memuaskan dan tetap harus.

Ringkasan proyek akhir ini merupakan penerapan teknologi bidang elektronika. Analisa penggunaan rangkaian skincare dengan algoritma apriori (studi kasus : Sensor warna tcs230 juga dapat digunakan sebagi sensor gerak, dimana sensor mendeteksi gerakan suatu object berdasarkan perubahan warna yang diterima oleh sensor. Tetapi bagi beberapa orang, kulit yang sehat dan indah tidaklah cukup memuaskan dan tetap harus. Gambar 2.3 sensor infrared obstacle 2.3 motor dc motor dc adalah motor listrik yang memerlukan suplai tegangan arus searah pada kumparan medan untuk diubah menjadi energi gerak mekanik.

Aplikasi ini menggunakan beberapa system rangkaian elektronika, diantaranya rangkaian sensor induktif untuk memberikan input pada mikrokontroler, rangkaian … N4o13 Ujvajm
N4o13 Ujvajm from 1.bp.blogspot.com
13.04.2018 · pembuatan sensor posisi faraday untuk mendeteksi dini gempa pada gedung: Jenis sensor secara garis besar bisa dibagi menjadi 2 jenis yaitu : Beberapa jenis sensor yang banyak digunakan dalam rangkaian elektronik antara lain sensor cahaya, sensor suhu, dan sensor tekanan. Aplikasi ini menggunakan beberapa system rangkaian elektronika, diantaranya rangkaian sensor induktif untuk memberikan input pada mikrokontroler, rangkaian … Pada dasarnya sensor warna tcs230 adalah rangkaian photo dioda yang disusun secara matrik array 8×8 dengan 16 buah konfigurasi photodioda yang berfungsi sebagai filter warna merah, 16 … Gambar 2.3 sensor infrared obstacle 2.3 motor dc motor dc adalah motor listrik yang memerlukan suplai tegangan arus searah pada kumparan medan untuk diubah menjadi energi gerak mekanik. Sensor sering digunakan untuk pendeteksian pada saat melakukan pengukuran atau pengendalian. Sensor warna tcs230 juga dapat digunakan sebagi sensor gerak, dimana sensor mendeteksi gerakan suatu object berdasarkan perubahan warna yang diterima oleh sensor.

Gambar 2.3 sensor infrared obstacle 2.3 motor dc motor dc adalah motor listrik yang memerlukan suplai tegangan arus searah pada kumparan medan untuk diubah menjadi energi gerak mekanik.

Analisa penggunaan rangkaian skincare dengan algoritma apriori (studi kasus : Tetapi bagi beberapa orang, kulit yang sehat dan indah tidaklah cukup memuaskan dan tetap harus. Aplikasi ini menggunakan beberapa system rangkaian elektronika, diantaranya rangkaian sensor induktif untuk memberikan input pada mikrokontroler, rangkaian … Abstrak proyek perancangan gedung perpustakaan di kampus institut teknologi sumatera (itera) yang berlokasi di lampung selatan, merupakan hasil keluaran dari tugas akhir program studi arsitektur itera. Pada dasarnya sensor warna tcs230 adalah rangkaian photo dioda yang disusun secara matrik array 8×8 dengan 16 buah konfigurasi photodioda yang berfungsi sebagai filter warna merah, 16 … Sensor sering digunakan untuk pendeteksian pada saat melakukan pengukuran atau pengendalian. Gambar 2.3 sensor infrared obstacle 2.3 motor dc motor dc adalah motor listrik yang memerlukan suplai tegangan arus searah pada kumparan medan untuk diubah menjadi energi gerak mekanik. Ringkasan proyek akhir ini merupakan penerapan teknologi bidang elektronika. Beberapa jenis sensor yang banyak digunakan dalam rangkaian elektronik antara lain sensor cahaya, sensor suhu, dan sensor tekanan. 13.04.2018 · pembuatan sensor posisi faraday untuk mendeteksi dini gempa pada gedung: Jenis sensor secara garis besar bisa dibagi menjadi 2 jenis yaitu : Rotor rotor merupakan bagian … Sensor warna tcs230 juga dapat digunakan sebagi sensor gerak, dimana sensor mendeteksi gerakan suatu object berdasarkan perubahan warna yang diterima oleh sensor.

13.04.2018 · pembuatan sensor posisi faraday untuk mendeteksi dini gempa pada gedung: Abstrak proyek perancangan gedung perpustakaan di kampus institut teknologi sumatera (itera) yang berlokasi di lampung selatan, merupakan hasil keluaran dari tugas akhir program studi arsitektur itera. Sensor sering digunakan untuk pendeteksian pada saat melakukan pengukuran atau pengendalian. Analisa penggunaan rangkaian skincare dengan algoritma apriori (studi kasus : Sensor warna tcs230 juga dapat digunakan sebagi sensor gerak, dimana sensor mendeteksi gerakan suatu object berdasarkan perubahan warna yang diterima oleh sensor.

Ringkasan proyek akhir ini merupakan penerapan teknologi bidang elektronika. Q0hezulexlwzlm
Q0hezulexlwzlm from s0.bukalapak.com
Jenis sensor secara garis besar bisa dibagi menjadi 2 jenis yaitu : Pada dasarnya sensor warna tcs230 adalah rangkaian photo dioda yang disusun secara matrik array 8×8 dengan 16 buah konfigurasi photodioda yang berfungsi sebagai filter warna merah, 16 … Sensor sering digunakan untuk pendeteksian pada saat melakukan pengukuran atau pengendalian. Ringkasan proyek akhir ini merupakan penerapan teknologi bidang elektronika. Rotor rotor merupakan bagian … Analisa penggunaan rangkaian skincare dengan algoritma apriori (studi kasus : Abstrak proyek perancangan gedung perpustakaan di kampus institut teknologi sumatera (itera) yang berlokasi di lampung selatan, merupakan hasil keluaran dari tugas akhir program studi arsitektur itera. Tetapi bagi beberapa orang, kulit yang sehat dan indah tidaklah cukup memuaskan dan tetap harus.

Sensor cahaya adalah komponen elektronika yang dapat memberikan perubahan besaran elektrik pada saat terjadi perubahan intensitas cahaya yang diterima oleh sensor cahaya tersebut.

Sensor cahaya adalah komponen elektronika yang dapat memberikan perubahan besaran elektrik pada saat terjadi perubahan intensitas cahaya yang diterima oleh sensor cahaya tersebut. Rotor rotor merupakan bagian … Beberapa jenis sensor yang banyak digunakan dalam rangkaian elektronik antara lain sensor cahaya, sensor suhu, dan sensor tekanan. Tetapi bagi beberapa orang, kulit yang sehat dan indah tidaklah cukup memuaskan dan tetap harus. 13.04.2018 · pembuatan sensor posisi faraday untuk mendeteksi dini gempa pada gedung: Gambar 2.3 sensor infrared obstacle 2.3 motor dc motor dc adalah motor listrik yang memerlukan suplai tegangan arus searah pada kumparan medan untuk diubah menjadi energi gerak mekanik. Abstrak proyek perancangan gedung perpustakaan di kampus institut teknologi sumatera (itera) yang berlokasi di lampung selatan, merupakan hasil keluaran dari tugas akhir program studi arsitektur itera. Pada dasarnya sensor warna tcs230 adalah rangkaian photo dioda yang disusun secara matrik array 8×8 dengan 16 buah konfigurasi photodioda yang berfungsi sebagai filter warna merah, 16 … Aplikasi ini menggunakan beberapa system rangkaian elektronika, diantaranya rangkaian sensor induktif untuk memberikan input pada mikrokontroler, rangkaian … Sensor sering digunakan untuk pendeteksian pada saat melakukan pengukuran atau pengendalian. Analisa penggunaan rangkaian skincare dengan algoritma apriori (studi kasus : Adalah alat yang digunakan untuk mengukur maupun menghitung perubahan temperatur suatu zat. Jenis sensor secara garis besar bisa dibagi menjadi 2 jenis yaitu :

Rangkaian Sensor Gerak Infrared / 3rwukd86whgtpm / Sensor cahaya adalah komponen elektronika yang dapat memberikan perubahan besaran elektrik pada saat terjadi perubahan intensitas cahaya yang diterima oleh sensor cahaya tersebut.. Sensor warna tcs230 juga dapat digunakan sebagi sensor gerak, dimana sensor mendeteksi gerakan suatu object berdasarkan perubahan warna yang diterima oleh sensor. Ringkasan proyek akhir ini merupakan penerapan teknologi bidang elektronika. Jenis sensor secara garis besar bisa dibagi menjadi 2 jenis yaitu : Analisa penggunaan rangkaian skincare dengan algoritma apriori (studi kasus : Sensor cahaya adalah komponen elektronika yang dapat memberikan perubahan besaran elektrik pada saat terjadi perubahan intensitas cahaya yang diterima oleh sensor cahaya tersebut.

Tetapi bagi beberapa orang, kulit yang sehat dan indah tidaklah cukup memuaskan dan tetap harus rangkaian sensor infrared. Abstrak proyek perancangan gedung perpustakaan di kampus institut teknologi sumatera (itera) yang berlokasi di lampung selatan, merupakan hasil keluaran dari tugas akhir program studi arsitektur itera.

Posting Komentar untuk "Rangkaian Sensor Gerak Infrared / 3rwukd86whgtpm / Sensor cahaya adalah komponen elektronika yang dapat memberikan perubahan besaran elektrik pada saat terjadi perubahan intensitas cahaya yang diterima oleh sensor cahaya tersebut."